In alinea 5 staat dat kinderen tegenwoordig slimmer zijn dan vroeger.
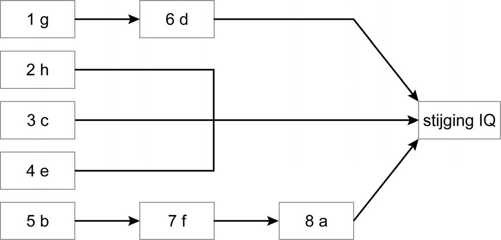
→ Vat alinea 5 en alinea 6 samen door de oorzaken hiervan weer te geven in het stroomdiagram in de uitwerkbijlage. Houd de volgorde van de tekst aan. Vul de letters van de oorzaken in achter de nummers in het diagram. Twee oorzaken zijn al gegeven.
Oorzaken:
a ontwikkeling ruimtelijk inzicht, vooruitdenken en snel reageren
b andere manier van spelen
c betere gezondheidszorg
d meer tijd en aandacht van ouders
e betere scholing
f computerspelletjes met complexe, cognitieve handelingen
g kleine gezinnen
h betere voeding

